Updating a Child Episode
Overview
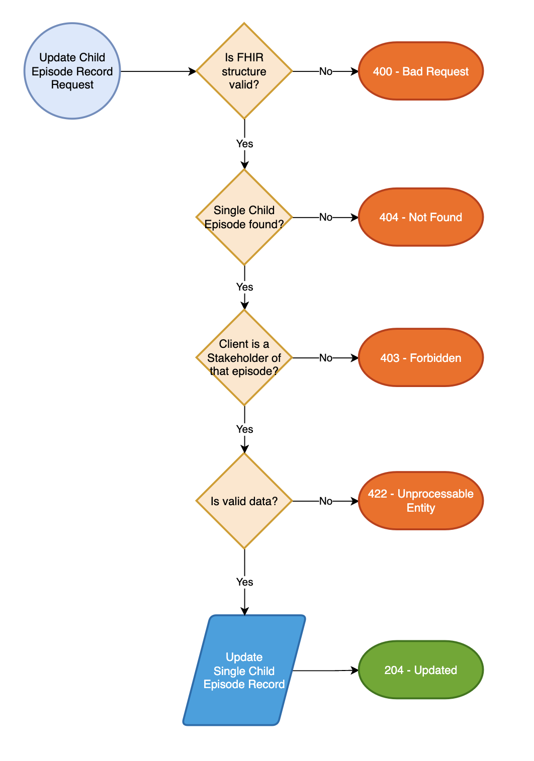
To update a single child care episode record, a Spine Client System submits a request to the Update Child Episode endpoint, passing a FHIR Bundle resource within the body of the request in JSON format.
When updating a single child episode of care record, the Logical ID of that child episode record must be included as a URL parameter to uniquely identify the single child episode to be updated. The bundle in the request may contain any valid combination of resources relating to the child.
If the child episode record is updated successfully, a response with status code 204 -- No Content is returned.
Request
POST [baseUrl]/EpisodeOfCare/{episode-logical-id}/$update-episode
Parameters
Name | Type | Description |
|---|---|---|
| String (path) | The logical ID of the single Child Care Episode record to update |
Request Flow

Response
Possible response codes
Code | Description |
|---|---|
204 | Updated See response headers: |
404 | Not Found |
422 | Unprocessable Entity |
Example
Request body
{
"resourceType": "Bundle",
"type": "collection",
"entry": [
{
"resource": {
"resourceType": "Patient",
"name": [
{
"use": "official",
"family": "Different Surname"
}
]
}
}
]
}
Response
The response’s body does not contain any information on a successful result.
Header Code | Description |
|---|---|
204 | Child single care episode record has been successfully updated |