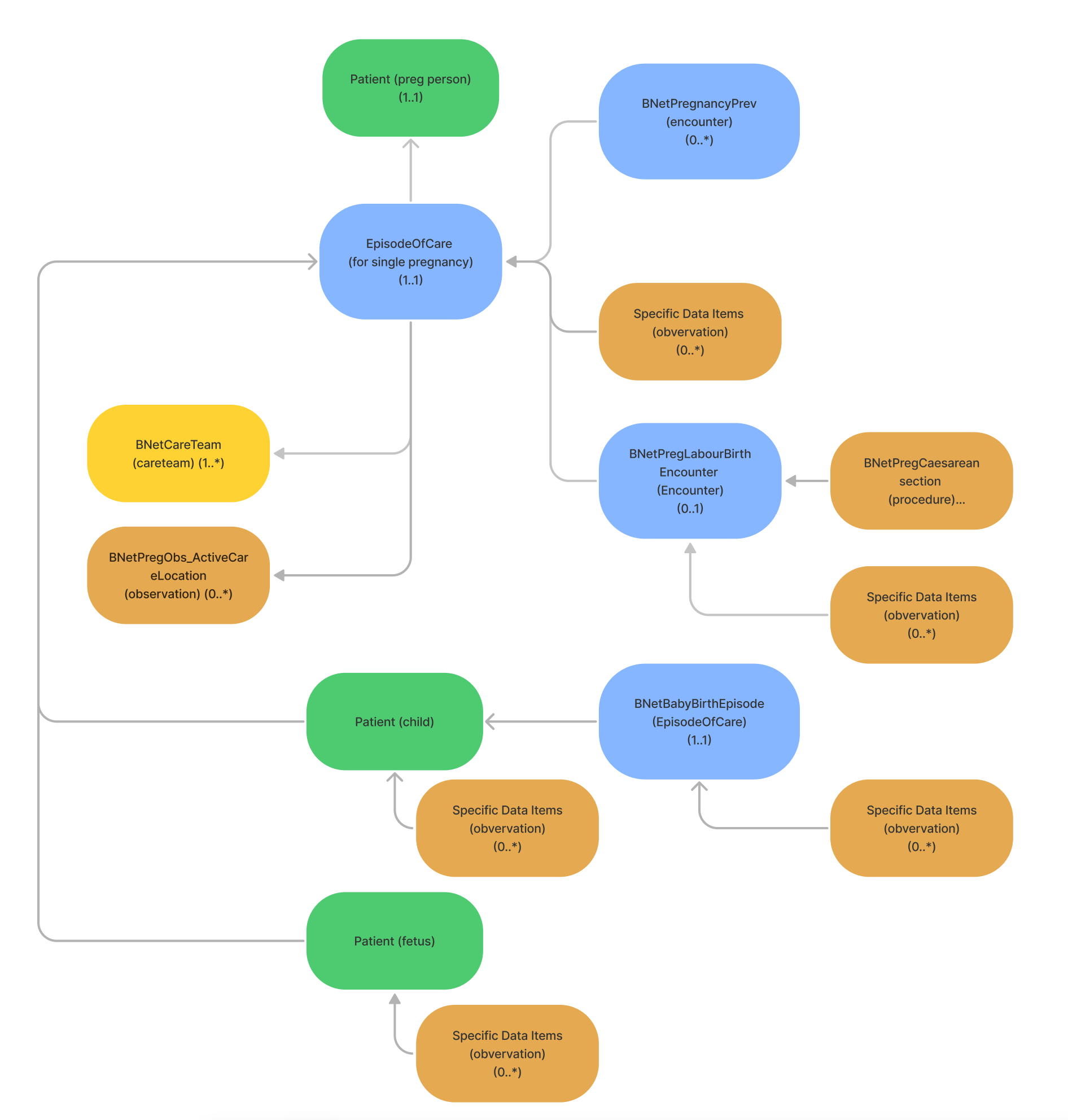
Spine Data Dictionary
Document information | |
|---|---|
Document UID | BNUID-0266 |
Document owner | Stuart Meikle |
Document version | 1.0 |
Distribution | Customer |
Date effective |
|

This documentation has been classified as: |
|---|
CONFIDENTIAL/COMMERCIAL IN CONFIDENCE |
Confidentiality/document control
This document contains information that is confidential to System C Healthcare Ltd (System C) and is intended for our customers to use in connection with our products and services and it must not be used for any other purpose nor disclosed to any other party, either whole or in part, without the prior written consent of System C except as follows. A customer may permit those of its employees, advisors and agents having a need to know the contents of this platform, to have access to such of the contents as are strictly necessary, but that customer shall ensure that such employees, advisors and agents are bound to it by an obligation, in similar term, to keep it confidential. A customer's acceptance of these obligations shall be indicated by that customer's use of any of the information contained in this document.
System C acknowledges that a customer may be bound by the Freedom of Information Act 2000 (FOIA). In such a case System C considers that the contents of this document are confidential and exempt from disclosure pursuant to section 41 of the FOIA. A customer should consult System C before making any disclosure of information relating to System C under the FOIA. System C's business information, methodologies, solutions, as well as reference to System C clients and their projects are always considered by System C to be exempt from disclosure by virtue of section 41 and 43 of the FOIA, whether indicated or not.
Warning: Paper or PDF copies of this document are not version controlled and will automatically be considered obsolete and superseded at the time of printing or conversion.
© 2024 System C Healthcare Ltd. All rights reserved. Commercial in confidence.
Confidentiality/document control statement version number 2.0, QMSUID-0059