Finding a child
Overview
The BadgerNet Spine offers an API to write and read FHIR data to/from individual multi-episode child records.
A BadgerNet Child Record is made up of one or more single Child Care Episodes. Each Child Care Episode has its own logical ID.
When performing a read request ($everything) the logical ID of the whole child can be used or the logical ID of any of the single child episodes can be used in the query URL path.
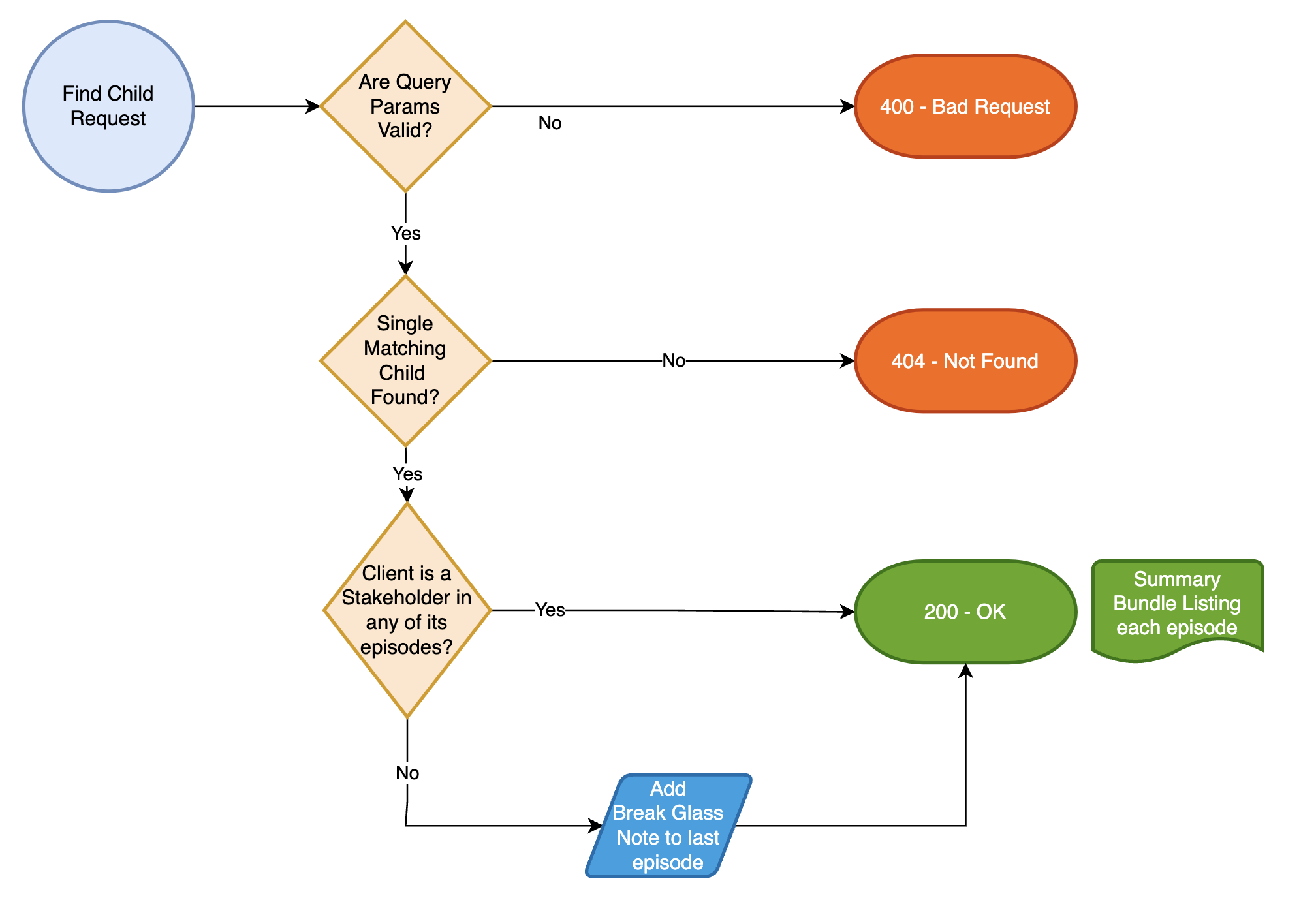
For a Spine Client System to obtain the Logical ID of a whole-child record or any of its constituent child episodes, it must first query the Spine, passing a set of keys within the body of the request which uniquely identify the child. This set of keys is in the form of a Parameters FHIR resource.
Request
POST [baseUrl]/Patient/$find-child
The Parameters FHIR resource within the body of the request consists of two key request parameters (National ID, DOB):
national-id | (FHIR Identifier) National single-person healthcare identifier. Must be an exact match, and include the corresponding FHIR Identifier System ((e.g. for NZ: “https://standards.digital.health.nz/ns/nhi-id”.) |
|---|---|
dob | (FHIR Date) Date of Birth of the child. Must be an exact match to the child’s date of birth. |
break-glass-reason | In addition to the query parameters for identifying the child, a Break Glass Reason parameter must be included to indicate the reason that access to the patient’s record is being requested: (String) The justification for access to the patient’s child record. This reason will be stored as a Break Glass note within the BadgerNet child record, should one be required. |
Request Flow

Response
In response to the query, a FHIR Bundle is returned containing a Patient resource (in FHIR Summary form) along with a list of 1..n EpisodeOfCare recourses (in FHIR Summary form). The logical ID of each Child Care Episode is found within each Episode resource. The resulting [patient] resource in this bundle is a summary version of the last paediatric Care Episode demographics.
Possible response codes
Code | Description |
|---|---|
200 | Child record found |
404 | Not Found |
400 | Bad request |
422 | Unprocessable Entity |
Example
Request Body
{
"resourceType": "Parameters",
"parameter": [
{
"name": "national-id",
"valueIdentifier": {
"use": "official",
"system": "https://fhir.nhs.uk/Id/nhs-number",
"value": "5555555555"
}
},
{
"name": "dob",
"valueDate": "2022-11-01"
},
{
"name": "break-glass-reason",
"value": "Local hospital EPR data import query"
}
]
}
Response
Header
Header Code | Description |
|---|---|
200 | Child summary has been successfully retrieved |
Body
{
"resourceType": "Bundle",
"id": "6e1c0f94-d0c9-41b6-b1e8-e4358b4d31bf",
"meta": {
"lastUpdated": "2023-06-09T09:33:32.166514+00:00"
},
"type": "searchset",
"entry": [
{
"resource": {
"resourceType": "Patient",
"id": "0mBE6sXVpEtMpJGQkudMKzb99FpX04ZWiy0ZvMQ8JiL-aYtF9xUQWZbFnj3Xj1iK",
"meta": {
"versionId": "1",
"lastUpdated": "2023-06-08T08:56:54.968+00:00",
},
"identifier": [
{
"use": "official",
"system": "https://fhir.nhs.uk/Id/nhs-number",
"value": "T:PR20230608"
}
],
"name": [
{
"use": "official",
"family": "Smith",
"given": [
"Julie"
],
}
],
"birthDate": "2023-06-08T23:03:01",
}
}
]
}