Creating a child episode
Overview
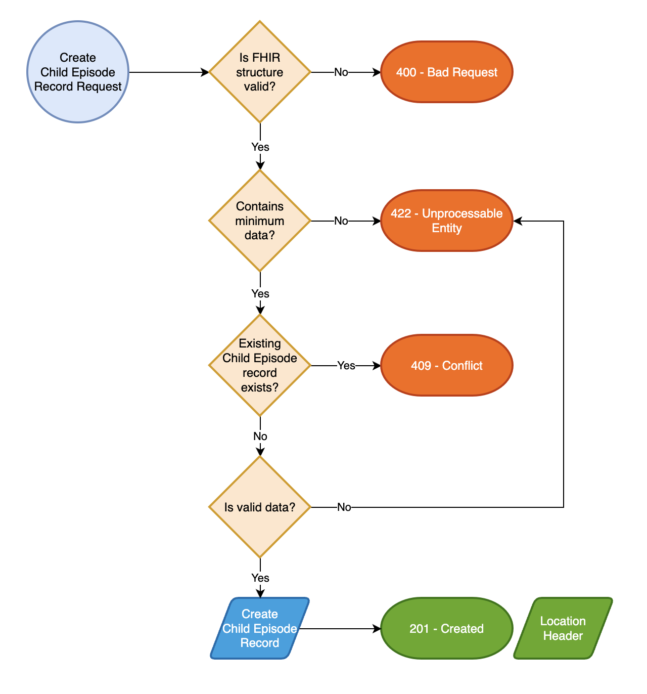
When a Spine Client System wishes to create a new child care episode in the Spine, a request is made to the Create Child Episode endpoint, passing a FHIR Bundle resource within the body of the request in JSON format. The bundle may contain any valid combination of resources relating to the new paediatric care episode, but at a minimum, it must contain:
A single Patient resource with national Identifier and BirthDate properties populated
A single EpisodeOfCare resource with the following values populated:
type - value set of one of the valid BadgerNet Episode Types
period.start - start date and time of the care episode
Organization - a reference to the id of the associated BadgerNet Care Location
If the child care episode is successfully created as part of a whole-child record, a response with status code 201 -- Created is returned, including headers indicating the new child episode logical ID.
If a child episode matching the same parameters already exists, the Spine will return a 409 -- Conflict status code. In this circumstance, the Spine Client System should make a request to the Find Child endpoint to obtain the Logical ID for subsequent updates to the record.
Request
POST [baseUrl]/Patient/$create-child-episode
Request Flow

Response
Possible response codes
Code | Description |
|---|---|
201 | Created See response headers: |
422 | Unprocessable Entity |
Example
Request Body
{
"resourceType": "Bundle",
"entry": [
{
"resource": {
"resourceType": "Patient",
"extension": [
{
"url": "https://hl7.org/fhir/StructureDefinition/patient-birthTime",
"valueDateTime": "2024-05-17T01:24:00+00:00"
}
],
"identifier": [
{
"use": "official",
"system": "https://standards.digital.health.nz/ns/nhi-id",
"value": "20240517"
}
],
"name": [
{
"use": "official",
"family": "Smith",
"given": [
"Baby",
"Betty"
]
}
],
"birthDate": "2024-05-17",
"multipleBirthInteger": 2
}
},
{
"resource": {
"resourceType": "EpisodeOfCare",
"meta": {
"profile": [
"https://fhir.clevermed.com/StructureDefinition/EpisodeOfCare-BNet-Child-Active"
]
},
"type": [
{
"coding": [
{
"system": "https://fhir.clevermed.com/codesystem",
"code": "birth"
}
]
}
],
"status": "active",
"patient": {
"identifier": {
"use": "official",
"system": "https://standards.digital.health.nz/ns/nhi-id",
"value": "20240517"
}
},
"managingOrganization": {
"identifier": {
"system": "https://standards.digital.health.nz/ns/hpi-facility-id",
"value": "STLA"
}
}
}
}
]
}
Response
The response’s body does not contain any information on a successful result.
Header Code | Description |
|---|---|
201 | Child record has been successfully created |