Updating a pregnancy
Overview
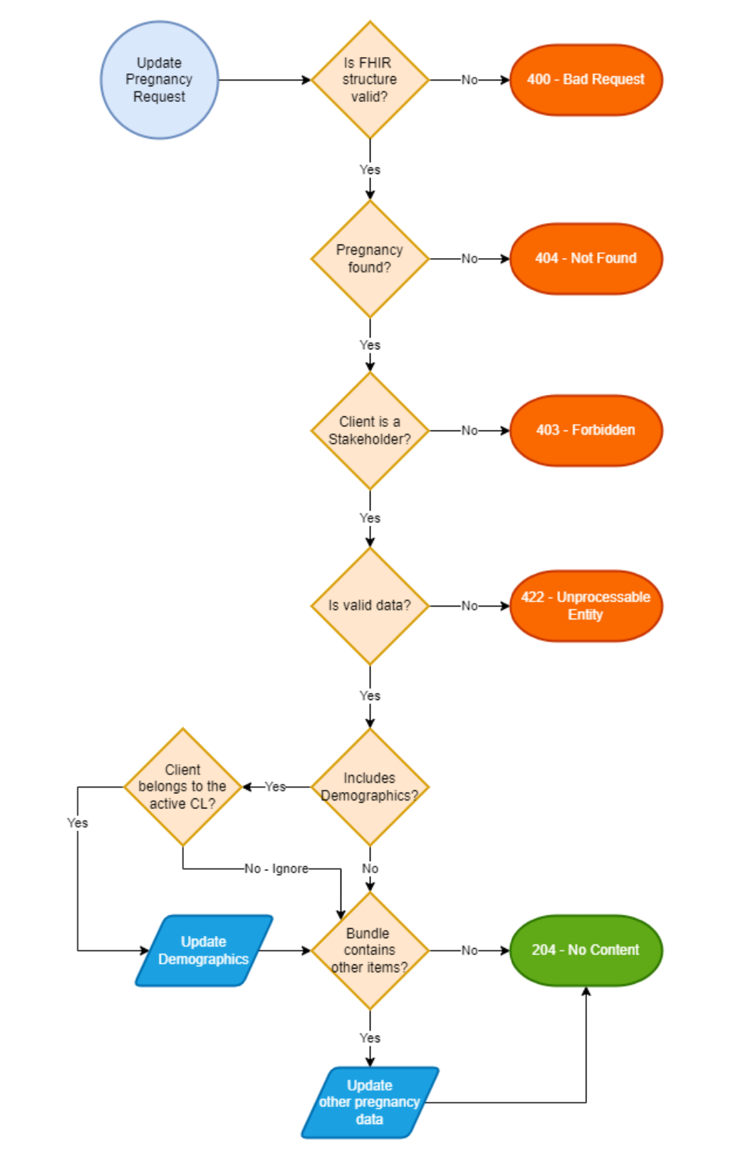
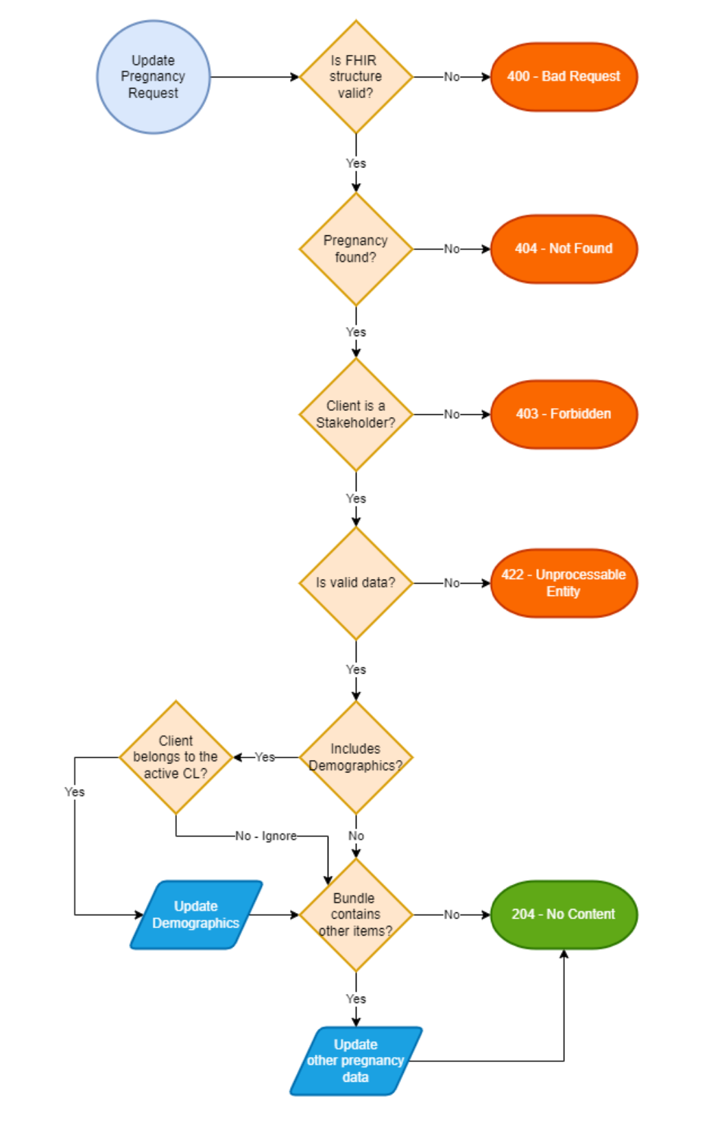
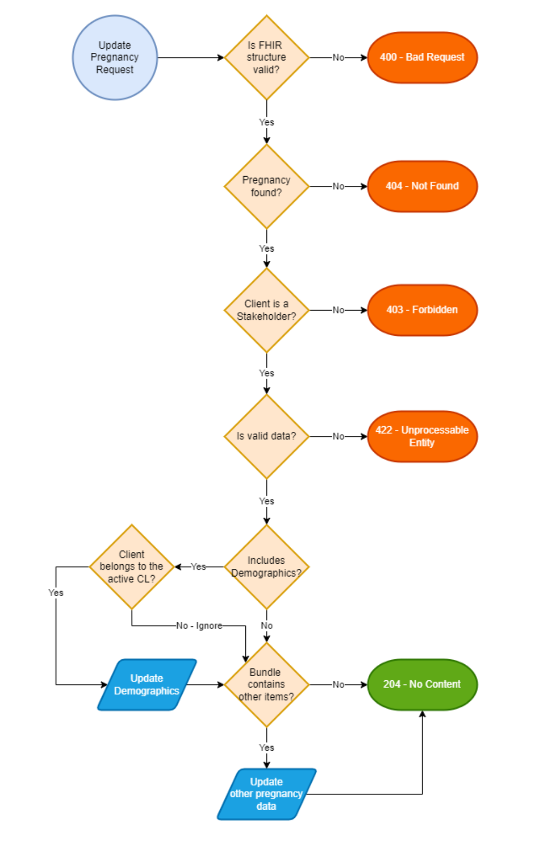
To update a pregnancy, a Spine Client System makes a request to the Update Pregnancy endpoint, passing a FHIR Bundle resource within the body of the request in JSON format. When updating a pregnancy, the Logical ID of the pregnancy must be included as a URL parameter to uniquely identify the record to be updated. The bundle in the request may contain any valid combination of resources relating to the pregnancy.
If the pregnancy is updated successfully, a response with status code 204 -- No Content is returned.
Request
POST [baseUrl]/Patient/{logical-id}/$update-pregnancy
Parameters
Name | Type | Description |
|---|---|---|
| String (path) | The logical ID of the Pregnancy record to update |
Request Flow

Request Flow - Update a pregnancy
Response
Possible response codes
Code | Description |
|---|---|
204 | Updated See response headers: |
404 | Not Found |
422 | Unprocessable Entity |
Example
Request body
{
"resourceType": "Bundle",
"type": "collection",
"entry": [
{
"resource": {
"resourceType": "Patient",
"name": [
{
"use": "official",
"family": "Different Surname"
}
]
}
}
]
}
Response
The response’s body does not contain any information on a successful result.
Header Code | Description |
|---|---|
204 | Pregnancy has been successfully updated |