Creating a pregnancy
Overview
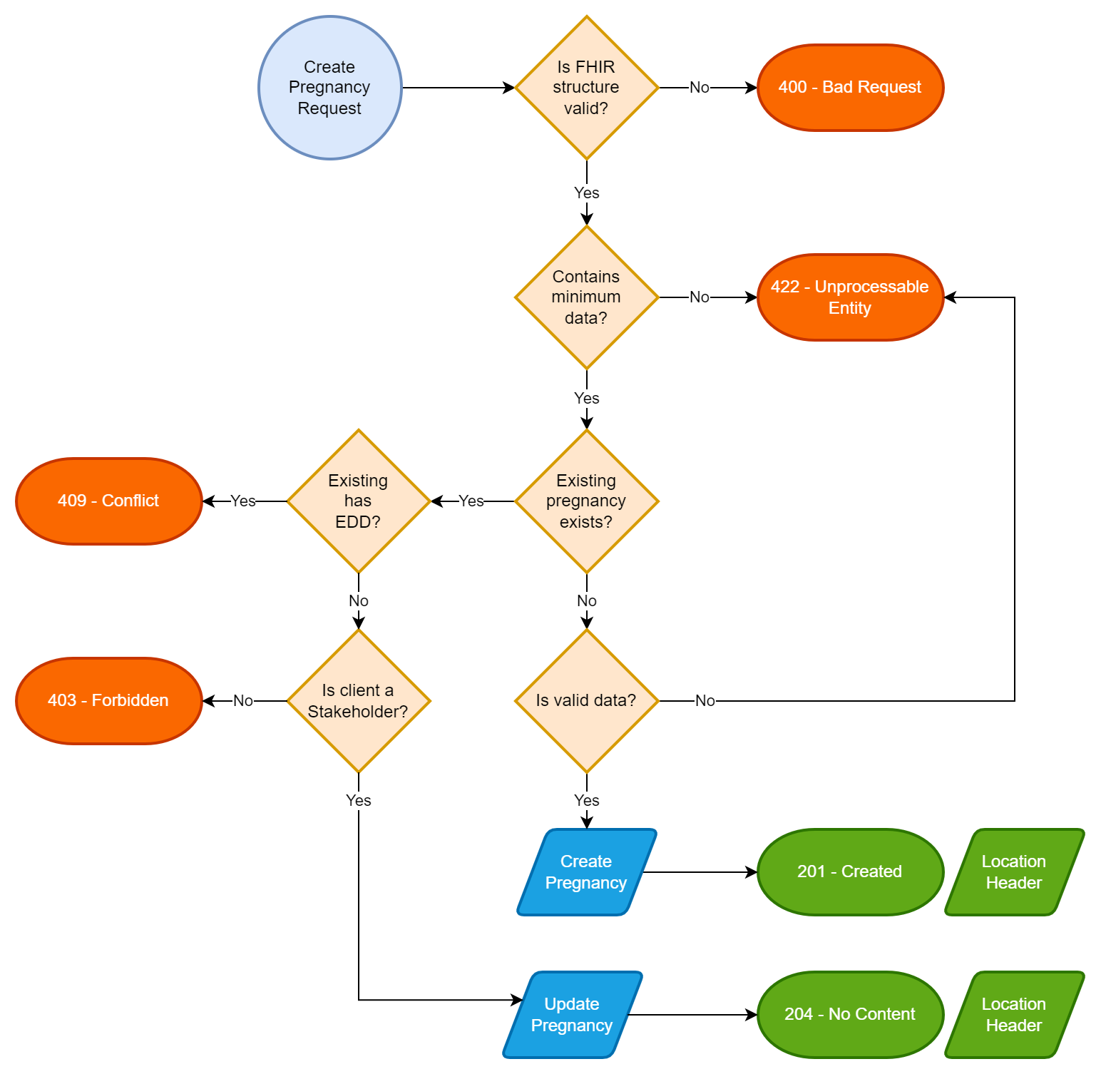
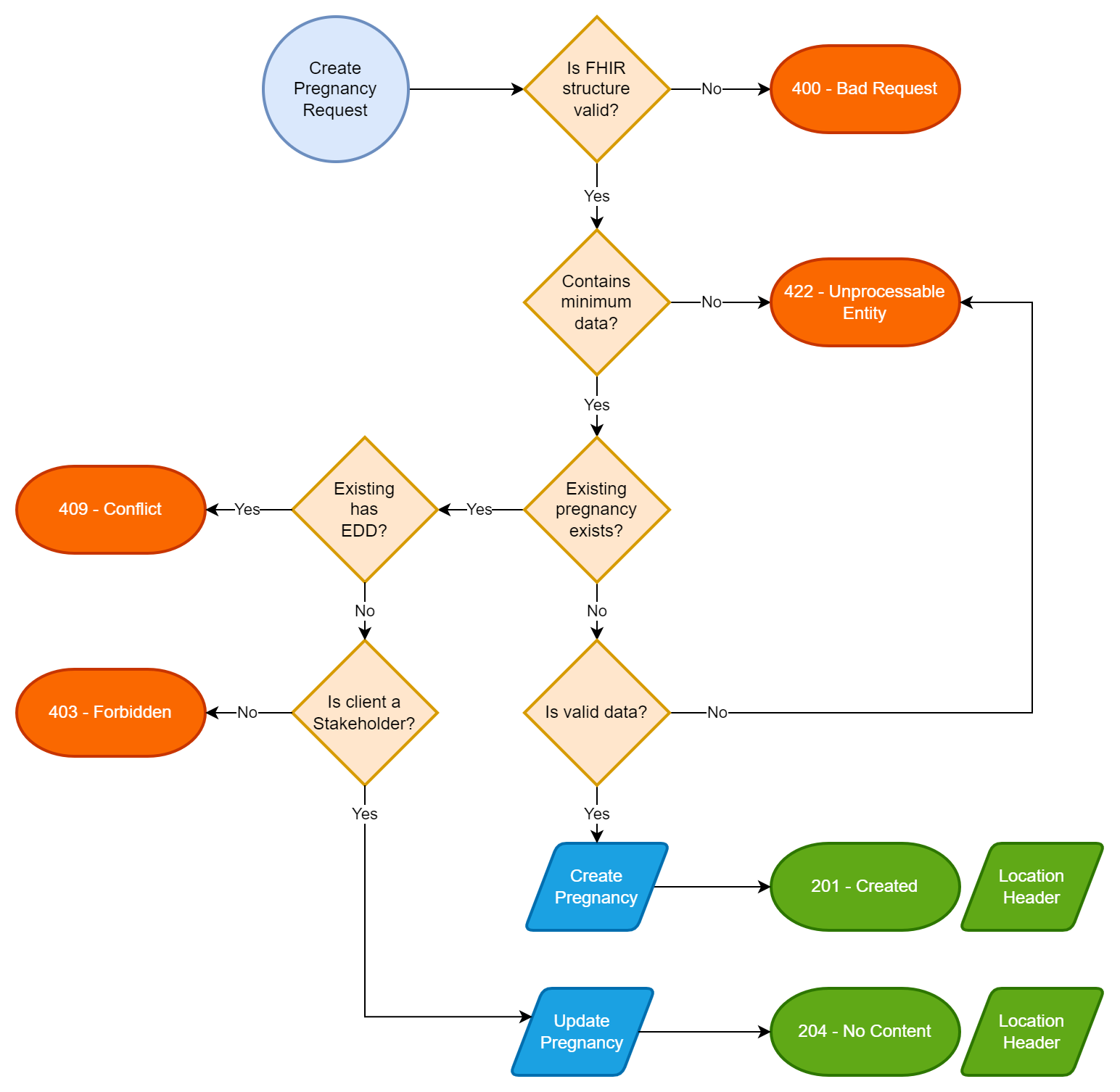
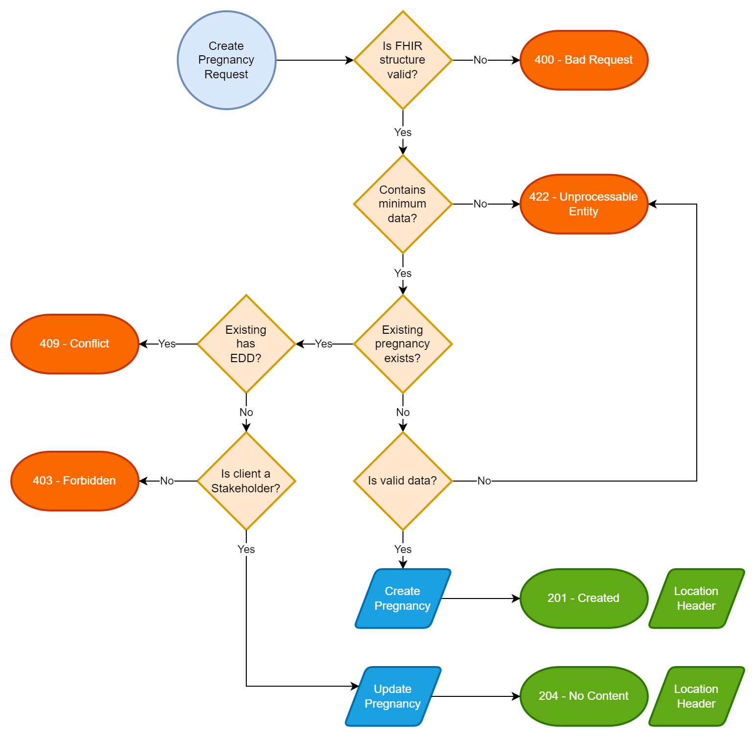
When a Spine Client System wishes to create a new pregnancy record in the Spine, a request is made to the Create Pregnancy endpoint, passing a FHIR Bundle resource within the body of the request in JSON format. The bundle may contain any valid combination of resources relating to the pregnancy, but at a minimum, it must contain:
A single Patient resource with Identifier and BirthDate properties populated
An Observation resource conforming to at least one of the EDD FHIR Profiles:
Observation-BNet-Preg-EDDAgreed
Observation-BNet-Preg-EDDbyScan
Observation-BNet-Preg-EDDbyDate
If a new pregnancy is successfully created, a response with status code 201 - Created is returned, including headers indicating the Location and Logical ID of the new pregnancy.
If a pregnancy matching all three identifying parameters already exists, the Spine will return a 409 - Conflict status code. In this circumstance, the Spine Client System should make a request to the Find Pregnancy endpoint to obtain the Logical ID for subsequent updates to the record.
Existing Pregnancies without an EDD
If a pregnancy record exists within the BadgerNet database which does not have an EDD but matches on National ID and Date of Birth, then this existing pregnancy will be updated. In this case, a 204 - No Content response is returned, including headers indicating the Location and Logical ID of the updated existing pregnancy.
Request
POST [baseUrl]/Patient/$create-pregnancy
Request Flow

Request Flow - Create Pregnancy
Response
Possible response codes
Code | Description |
|---|---|
201 | Created See response headers: |
204 | No Content An existing record was updated. See response headers: |
422 | Unprocessable Entity The supplied bundle failed validation |
409 | Conflict An existing record matches all three keys supplied in the request |
403 | Forbidden An existing record exists, however the client making the request is not a stakeholder in that record |
Example
Request Body
{
"resourceType": "Bundle",
"type": "collection",
"entry": [
{
"resource": {
"resourceType": "Patient",
"identifier": [
{
"use": "official",
"system": "https://fhir.nhs.uk/Id/nhs-number",
"value": "NationalID123"
}
],
"name": [
{
"use": "official",
"family": "Solis",
"given": [
"Gabrielle"
]
}
],
"birthDate": "1986-11-01"
}
},
{
"resource": {
"resourceType": "Observation",
"code": {
"coding": [
{
"system": "http://snomed.info/sct",
"code": "161714006"
}
]
},
"valueDateTime": "2023-07-03"
}
}
]
}
Response
The response’s body does not contain any information on a successful result.
Header Code | Description |
|---|---|
201 | Pregnancy record has been successfully created |
204 | An existing pregnancy record has been successfully updated |